世界杯

世界杯-2026世界杯

世界杯 本科生在第九届全国大学生生命科学竞赛(科学探究类)福建省赛再创佳绩

2024-07-12 22:58

2024年7月9日-11日,由全国大学生生命科学竞赛福建省赛委员会、监督委员会主办,福州大学承办,生命科学国家级实验教学示范中心(厦门大学)协办的“威朗杯”第九届全国大学生生命科学竞赛(科学探究类)福建省赛决赛在福州大学成功举办。

     本届大赛自2023年7月启动以来,共有来自福建省内23所高校的431支队伍报名参赛经过专家网评和赛事委员会、监督委员会审定,共有来自20所高校144支队伍近300名选手脱颖而出,进入在福州大学举行的决赛角逐。


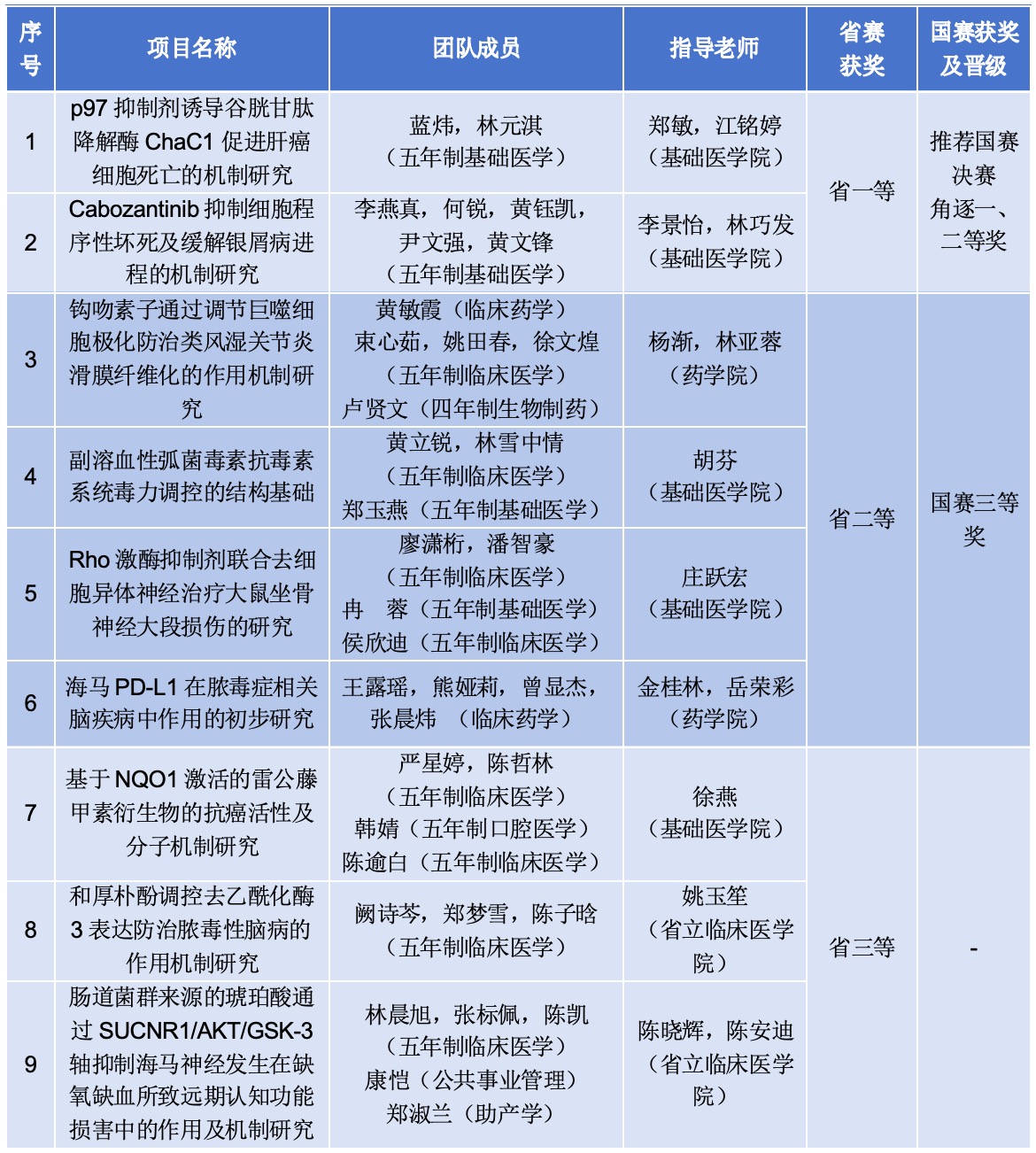
    本届赛事由世界杯 承担大赛本校管理员工作,经前期广泛宣传和组织,全校共有24支队伍报名参赛,19支队伍进入网络评审,9支代表队进入省赛。经过紧张激烈的线下答辩,共荣获省一等奖2项并推荐晋级国赛角逐全国一、二等奖,获省二等奖4项同时荣获国赛三等奖,获省二等奖3项(获奖名单见下)代表我校晋级国赛的两支代表队全部世界杯 基础医学专业本科生组成

  


第九届全国大学生生命科学竞赛(科学探究类)

福建省决赛世界杯 获奖名单


 

联系我们
世界杯-2026世界杯
地址:福州市大学新区学府北路1号
邮编:350122
联系电话:0591-22862299
学院官方微信公众号
橘井之窗